安徽国际商务职业学院
211 |
985 |
双一流 |
财经
安徽省
高职(专科)
省重点
公办
厚德、乐学、务实、强商
0551-66319766,66319760
http://www.ahiib.com/
更多 >
图片
院校首页
历年分数
历年分数
历年分数
普通类
艺术类
体育类
招生计划
院校计划
投档规则(艺术)
投档规则(体育)
招生政策
招生简章
招生资讯
探校攻略
探校攻略
探校攻略
探校攻略
探校攻略
探校攻略
院校首页
> 招生简章
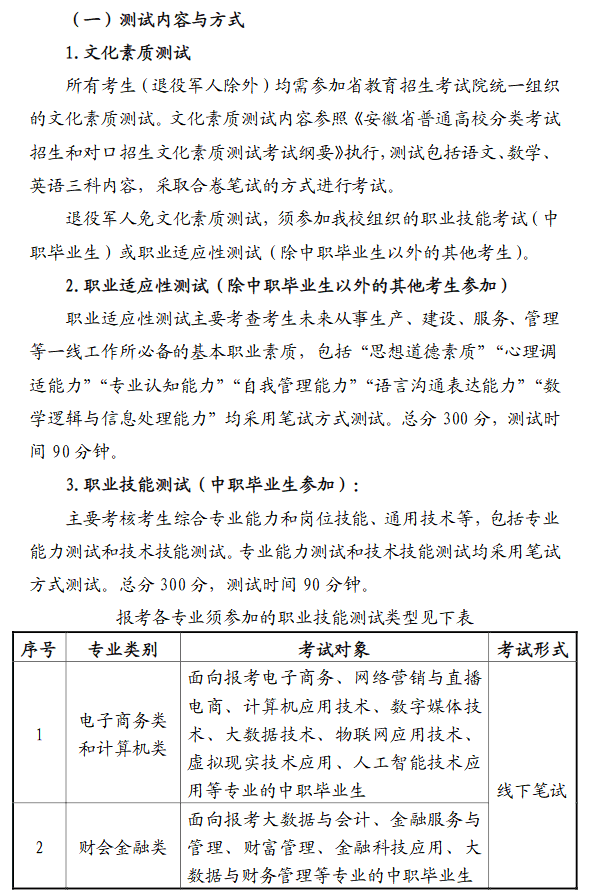
安徽国际商务职业学院2023年分类考试招生章程
2023-03-26 13:19:47 分享至:
招生简章
招生资讯
安徽国际商务职业学院2023年分类考试招生章程
2023-03-26 13:19:47